欢迎来到上海市企事业单位治安保卫协会官方网站
021-54732855
网站首页
协会介绍
协会简介
组织机构
协会章程
分支机构
协会荣誉
协会动态
协会通知
协会活动
会员风采
会员动态
业务研究
独家特稿
先进典型
文化专栏
等级认定
通知通告
动态信息
资料下载
成绩查询
证书查阅
会员单位
理事单位
监事单位
入会流程
入会申请表
联系我们
联系我们
交通地图
主页
/ 等级认定 / 通知通告 / 上海市企事业单位治安保卫协会关于开展2026年上海市保卫管理员社会化职业技能评价有关操作事项的通知
等级认定
通知通告
动态信息
资料下载
成绩查询
证书查阅
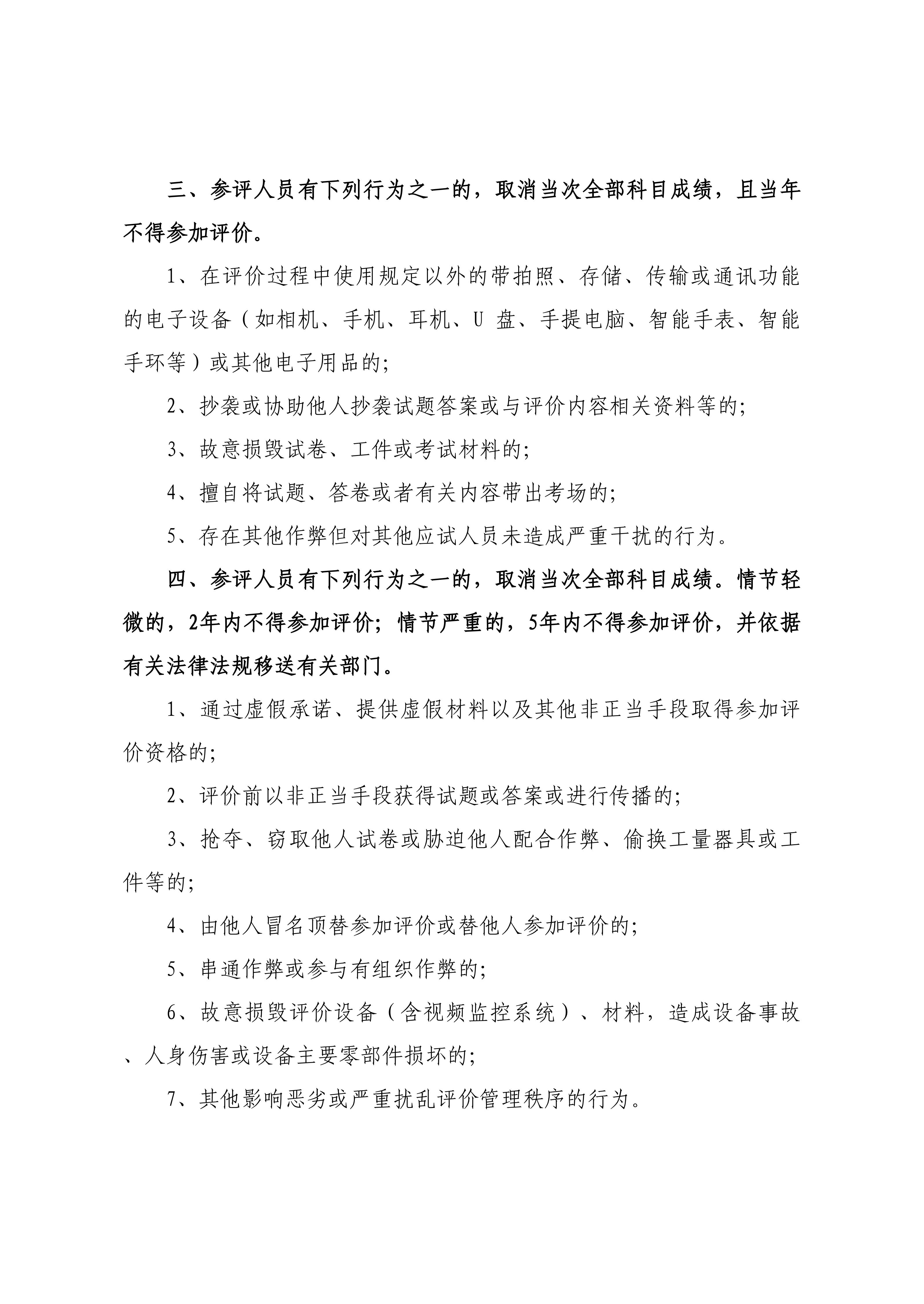
上海市企事业单位治安保卫协会关于开展2026年上海市保卫管理员社会化职业技能评价有关操作事项的通知
上海市企事业单位治安保卫协会
编辑部
2026-01-23
相关信息
上海市企事业单位治安保卫协会关于开展2026年上海市保卫管理员社会化职业技能评价有关操作事项的通知
上海市企事业单位治安保卫协会关于开展2025年上海市保卫管理员社会化职业技能评价有关操作事项的通知
攻坚克难强保障 有序组织促实绩——市企保协会全力做好2024年度《保卫管理员》职业技能等级认定工作
上海远见职业技能培训有限公司新增《保卫管理员》(一级、二级)培训项目资质
上海臣合职业培训中心新增《保卫管理员》(一级、二级)培训项目资质
市企保协会组织开展2024年首轮上海市保卫管理员(三级)职业技能等级认定
上海浦东新区浦发保安职业培训中心新增《保卫管理员》(二级)培训项目资质
上海市企事业单位治安保卫协会关于开展2024年上海市保卫管理员项目社会化职业技能等级认定有关操作事项的通知
上海市保卫管理员社会化职业技能等级认定收费公示
助力市府实事项目 ——市企保协会将优先保障高技能人才评价资源
精心组织强保障 循序推进促实效——市企保协会全力做好上海保卫管理员职业技能等级认定工作
本市新增一家保卫管理员 社会化职业技能培训机构
本市新增五家保卫管理员社会化职业技能培训机构
保卫管理员社会化职业技能培训机构汇总
上海市企事业单位治安保卫协会关于开展2023年上海市保卫管理员社会化职业技能等级认定有关操作事项的通知